搜索
目录
返回首页 导航目录
  • 首页
  • 学校概况
    • 学校简介
    • 领导团队
    • 历史沿革
    • 机构设置
    • 联系我们
    • 媒体聚焦
    • 校长信箱
  • 要闻导读
  • 校园新闻
  • 教育工作
    • 政策文件
    • 教育活动
    • 团委学生会
    • 风采展示
    • 杂志社
    • 知识库
    • 心理健康教育
  • 教学工作
    • 教学动态
    • 科研动态
    • 专业建设
    • 学习资源
    • 师资队伍
    • 校企合作
    • 实践教学
    • 技能竞赛
    • 书证融通
  • 党建工会
    • 政策文件
    • 党风廉政
    • 通知公告
    • 学习资料
    • 党建动态
  • 招生就业
    • 招生计划
    • 就业动态
    • 实习基地
    • 继续教育
  • 档案干部培训
    • 基地简介
    • 培训信息
    • 培训动态
    • 生活环境
  • 信息公开
    • 通知公告
    • 专项建设
    • 公开制度
    • 收费公示
    • 人事师资
    • 年度报告
    • 交流与合作
    • 文件下载
档案干部培训
  • 基地简介
  • 培训信息
  • 培训动态
  • 生活环境
热点新闻
2026-03

燃爆全场!省档案学校学子亮相“雅超”开幕式

2026-03

凝心聚力启新程 用心用情育新人——省档案学校召开2026年春季学期开学班主任工作会

2026-03

全国人大代表、雅安市委书记廖文彬:实干争先推动高质量发展 奋力开创雅安现代化建设新局面

2026-03

技能之光照亮青春征途 自信奋斗谱写职教新篇——省档案学校举行2025-2026学年度下期开学典礼

2026-03

技能之光照亮青春征途 自信奋斗谱写职教新篇——省档案学校举行2025-2026学年度下期开学典礼

2026-03

立足常规强根基 聚焦内涵提质量—省档案学校召开2026年春季教学工作会

您的位置: 档案干部培训 培训信息

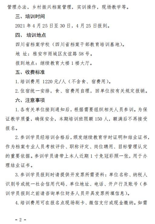
关于举办脱贫攻坚档案管理暨乡村振兴档案工作专题培训班的通知

发布时间:2021-04-09浏览量: 作者:admin

 

  

上一篇: 关于举办第36期全省档案业务人员培训班的通知
下一篇: 关于举办第36期全省档案业务人员培训班的通知
友情链接:
国家档案局四川档案中国人民大学信管学院四川商务职业学院四川艺术职业学院四川省档案学校网络办公平台
版权所有:Copyright 2020 四川省档案学校 学校地址:四川省雅安市友谊路58号 备案编号:蜀ICP备08111719号
电话:0835-2240128(校办)  传真:0835-2220701 邮编:625000 E-mail:scsdaxx@sina.com 校友QQ群号:86949384

川公网安备 51180202512012号

建议使用IE10及以上版本浏览器浏览,推荐分辨率:1920*1080 技术支持:成都依能科技股份有限公司